中国科大在冷空气等离子体治疗类风湿关节炎方向取得进展
近日,中国科学技术大学核科学技术学院等离子体物理科学与聚变工程系吴征威研究员团队在生物医学工程领域著名期刊《Bioengineering & Translational Medicine》发表题为 “Cold air plasma improving rheumatoid arthritis via mitochondrial apoptosis pathway ”的研究论文,首次揭示了冷空气等离子体(CAP)对类风湿关节炎的治疗效果,并通过自主研发设计的装置将CAP引入关节内,为类风湿关节炎提供一种潜在的微创靶向治疗手段,有利于提高患者的生活质量。
类风湿关节炎(RA)是以关节滑膜增生,局部炎症,骨与软骨破坏为典型特征的自身免疫性疾病。成纤维样滑膜细胞(RA-FLS)是增生滑膜的关键效应细胞,其具备抗凋亡、侵袭、迁移等“类肿瘤”细胞特征,导致滑膜不受控制的生长,所以又被称为“不死癌症”,缺乏针对关节有效的靶向治疗是困扰临床医生的重要难题。
研究团队利用自主研发的等离子体设备将CAP引入活体大鼠的关节内,研究了CAP在治疗RA关节病变中的应用价值(图1)。结果显示,CAP通过改变周围组织和关节内环境的应力强度,触发自抗氧化能力,治疗一周后,关节内未观察到滑膜增生、炎症浸润和血管生成等症状(图2)。

图1 CAP治疗RA的体内/体外作用机制

图2 体内实验验证CAP对关节滑膜的治疗作用
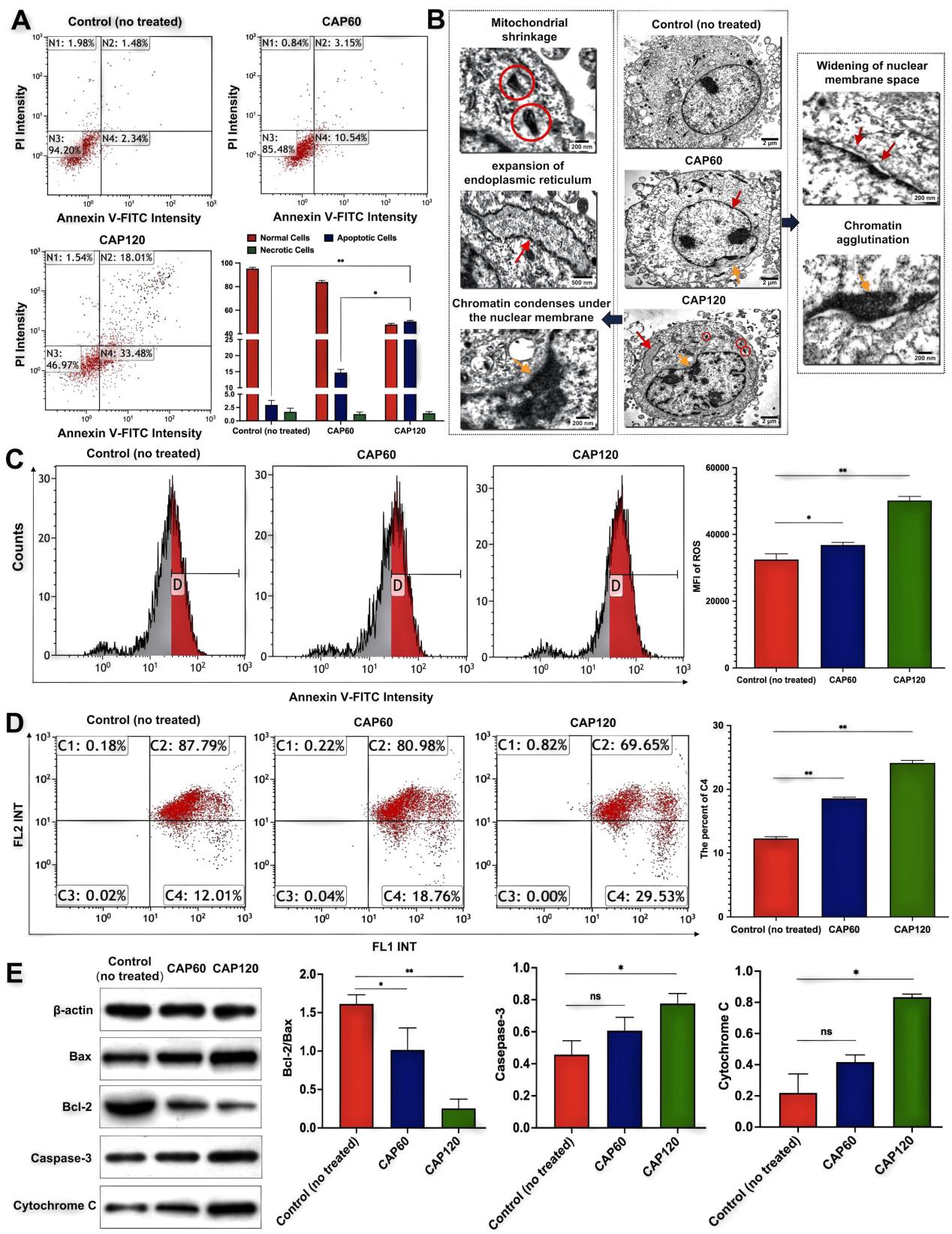
同时,团队开展体外实验证实了RA-FLS作为RA中的主导因子在抗凋亡、侵袭和迁移能力方面失活。通过监测关键蛋白表达系统分析潜在途径:RA-FLS细胞内ROS的增加通过不平衡Bcl-2/Bax的表达比例触发线粒体凋亡,破坏线粒体膜电位,细胞色素c由此释放到细胞质。凋亡程序被下游半胱天冬酶-3的上调表达所证实(图3)。CAP通过线粒体途径干扰RA-FLS的增殖、缓解和侵袭,可能成为抑制RA发展的有效途径。该结果也为CAP治疗其它“类肿瘤”疾病提供了思路。

图3 体外研究揭示了CAP通过线粒体途径诱导RA-FLS细胞凋亡
审稿人对该工作给予了高度评价“The study is well motivated and the experiments were nicely conceived and carried out.”、“Both ex-vivo (CAP-e) and in-vivo (CAP-i) studies have been performed and authors have reported encouraging results more than just eliminating the symptoms of RA.”。
团队针对此类疾病开发的相关技术与设备已申报多项专利,并代表我校获2022年度日内瓦国际发明博览会金奖。目前正积极推进动物实验,争取早日实现临床应用。
中国科学技术大学核科学技术学院工程博士研究生丁呈彪(安徽医科大学第二附属医院康复运动医学科主治医师)、安徽医科大学硕士研究生倪乐迎、中国科学技术大学核科学技术学院博士研究生刘琦为该论文的共同第一作者,中国科学技术大学核科学技术学院吴征威特任研究员、香港城市大学王国敏博士与朱剑豪教授为该论文的共同通讯作者。该项目的开展得到了合肥大科学中心协同创新培育基金、中科大先研院等离子体应用技术联合实验室专项、深圳-香港联合研发项目、安徽医科大学第二附属医院国家自然科学基金孵育计划等经费的支持。
论文链接:http://doi.org/10.1002/btm2.10366
(核科学技术学院、科研部)